限时领取免费试听资格
济南泰国格乐大学本科
暂无报价
- 全日制
领优惠
限时领取报名优惠课程亮点
- 专业指导
适用人群
- 留学学员
课程解读
泰国格乐大学
1952-2020 泰国·曼谷
泰语、英语、中文授课英泰双语培养等授课模式
高中起点4.5年本硕连读招生火热进行中
foreign students
in 2020 Thai program
立足东盟、面向中国
拥有全泰王国国家 级核心期刊的综合研究型高等学府
泰国教育部批准中文授课多语培养国际课程基地
中泰高等教育学历学位互认协定院校
泰国高端政商校友资源平台
为什么选择泰国
教育质量高|文化差异小
泰国传承英联邦教育体制150多年,泰国高等教育质量、教育环境、教学水平始终保持稳定向上发展,教育国际化程度并在世界范围内先进。中泰两国地缘相近,文化相通,历来友好相亲,泰国校园环境优美,配套完善,社团活动丰富多彩,助力学生轻松适应留学生活。
居住环境好|幸福指数高
素有“微笑佛国”美誉的泰国,94%的人口信仰佛教,40%以上的人口拥有华裔血统,连续4年被评为全球非常幸福的国家(据美国彭博新闻社Bloomberg News公布显示泰国在世界上66个国家中幸福指数较高),据美国旅游杂志悦游公布2018年读者投票结果显示泰国首度荣膺新增奖项“很友善国家奖”,这里社会治安良好,物美价廉,美食多样,水果丰富,气候温和,是全球很适宜华人居住学习生活工作的国家。
留学成本低|申请周期短
泰国留学费用不及欧美留学费用1/5,曼谷地处东南亚航空、公路、铁路、水路重要交通枢纽,不仅亚洲国际金融中心之一,还是国际航班很多,购买国际机票很优惠的城市之一,交通便利,留学成本低,且签证办理简单便捷,无须经济担保,成功*高,申请周期短,是工薪家庭留学不二之选。
创业机遇多|就业前景广
随着中国“一带一路”倡议与泰国“泰国4.0”战略的提出,以及中泰铁路的修建,中泰两国在经贸、投资、文化、教育等领域合作不断加强,泰国作为东盟贸易、金融和物流中心,一系列吸引投资政策陆续出台,(如无国产化率的要求、无汇款限制、无出口要求、制造业无外资比例限制,允许外国投资者长久拥有土地所有权等),开启泰国投资黄金期,聚焦世界投资者目光,国际人才炙手可热,未来创业就业前景广阔。
医疗旅游棒|服务理念强
曼谷作为世界一大旅游城市,拥有享誉全球的国际先进水平医疗队伍和现代化的医疗器械,除公立医院外,泰国全国共有400多家私人医院,36家JCI认证医院,医疗服务世界先进,大医院医生多数是具有欧美留学经历,持有国际行医执照,报道称至2020年,中国游客赴境外参加医疗旅行的人数将突破80万。
学校简介
泰国格乐大学(krirk university)是中泰高等教育学历学位互认协定院校,由享誉海内外的著名教育家格乐•曼格拉布克(Dr. Krirk Mangalabruks)博士创立于1952年,是一所立足泰王国、辐射亚太地区,以培养硕博研究生为重点、培育特色专业本科及本硕连读复合人才的多科性教学综合研究型高等学府,也是泰王国一所可以给有中文基础的泰国学生提供特色本科专业中文授课课程,并提供泰国教育部学费贷款及奖学金政策服务的大学,学校拥有全泰王国国家 级核心期刊及泰王国较具影响力的强势政治沟通学院,是泰国教育部批准中文授课多语培养国际课程基地,是国际大学协会(International Association of Universities,IAU)成员、全球能源互联网大学联盟成员及南亚东南亚大学联盟成员。
格乐博士(美国大学 David & Elkins 名誉博士)建校初衷旨在泰国传播英语教学,他是一个教泰国学生有效运用英语的泰国人,是泰国现代英语教学的奠基者,同时学校也因创始人格乐博士的名字而闻名。
Professor. Dr. Krasae Chananwongse(中文名:杨金泉博士)是泰国格乐大学现任校长,联合国亚洲防灾中心(Asian Disaster Preparedness Center(ADPC))董事局、泰国教育部高等教育委员会常务委员。毕业于美国哥伦比亚大学,是泰王国杰出的医学家、教授、政治家、教育家、领导学研究专家。曾担任泰王国大学事务部(教育部)部长、泰王国卫生部部长、泰王国外交部部长以及泰王国 总 理顾问等职务,曾和有“杂交水稻之父”之称的中国科学家袁隆平同期获得亚洲级别的诺贝尔奖(拉蒙.麦格塞塞奖)。
学校注重培养独立人才、完善学生知识体系,以创新教学体制、促进智慧型社会发展为己任。现开设本硕博三个层次,下设工商管理学院、传播艺术学院、人文学院、法律学院、政治沟通学院、国际学院。开设本科大类专业20个、硕士专业8个、博士专业6个,细分培养方向共计123个。其中政治关系、公共管理是泰王国国家 级重点。工商管理、教育学、体育、法律是泰国教育主管部门特批,可中文授课英泰双语培养的示范型优质专业。
授课语言: 泰语、英语、中文授课英泰双语培养
学制学期: 本科学制四年,硕士学制两年,博士学制三年
每学年两个大学期(8月-12月,1月-5月),一个小学期(6月-7月)
(故 教育主管部门规定的每学年3个学期的标准在泰学习时间完全覆盖了中国各类院校约三个月的寒暑假时间)
学习方式: 1泰国校区全日制授课,博士班特别要求论文阶段境外时间连续至少一年以上,小假期除外。
2中泰学校联合培养,国内外校区分别授课:国内校区授课根据中泰两校联合培养方案分全日制与周末上课两种形式;根据教育主管部门规定的每学期全日制在校学习上课的时间标准,国外校区在教育主管部门规定标准学期上课时段内授课每年5次(每个大学期2次以上,每个小学期1次以上),每次全日制连续授课半个月以上。针对教师进修者除国内校区联合培养共同授课课程外要求寒暑假时间全部在境外学习,硕士学制两年5个寒暑假跨度;博士学制三年要求除前两学年首尾5个寒暑假外还需末后一学年在泰全日制学习,累计境外学习时间1.5年以上加国内合作院校联合培养共同授课及论文指导。
开学时间:
本科1月、6月、8月、9月
硕士1月、4月、7月、10月
博士1月、7月
奖学金:根据我校考核选拔,本科硕士学生*特别优异者可申请全额学费奖学金或一定比例的学费奖学金。
课程优势
量身订制本硕博申请直读|入学没有语言要求
泰国格乐大学实行申请审核制入学,无雅思或托福等语言*要求,让学生在没有语言障碍的情况下,轻松进入专业课程学习,并深度理解专业知识。泰语、英语、中文等多种语言授课形式,本硕博一站直读,本科毕业后也可先工作再选择中泰两校联合培养授课的硕博班继续进修学习。
中式管理西式教学|入学毕业全程一站式服务
泰国格乐大学特设专职精通中英泰多语教务老师对学生进行统一管理,提供从入学面试到留学材料办理指导以及留学签证、学籍注册、留学生活、毕业各项认证指导等一系列服务,并统一为学生编排专业课程,确保学生可以由浅入深、由易到难,一步一个脚印、一步一个台阶的进行专业知识的积累和学习,保证知识的系统承接。同时各专业课程设置、教学供体制与欧美学校同步,采用互动问答式案例教学、学分制修读课程模式,发挥学生主观能动性的同时,配合客观公正的考核模式。用1:2:3:4的比例科学分配学生*,把尊师重教用出勤率考核、个人知识掌握程度用个人作业进行考核、团队协作能力培养以小组作业进行呈现、以及综合的知识识记以闭卷考试形式进行,用这种方式培育具有生、动、灵、活鲜活特征的人。特别是团队协作小组学习的方式,更是可以使学生爆发出惊人的学习热情和积极主动的团队协作意识。为了得到更加优秀的*,小组成员集体学习到深夜成为了我校的普遍现象。
学政商跨界导师团|打造全球国际化视野格局
泰国格乐大学与中国多所学校数十名专家学者联合中国相关省市侨联侨办外办共建成立“一带一路”中国东盟战略发展研究院,DBA学员自动成为该院课题研究组成员,国际化师资,集海内外富有执教经验的知名大学博士以及知名企业家、政界领导、杰出校友组成的学政商跨界导师团,立足东盟实践,聚焦国际视野广度,切实联系中国企业发展现实,对学员企业和投资进行“一对一”个性化诊断指导,融汇贯通于企业创新投资与转型升级实践之中。全方位、多角度提升学员全球化视野与跨东盟文化领导力,培养具备全球前沿管理理论与中国管理实践相结合的实战家。
东盟各国高端游学课程|共享世界级校友资源
游学东盟主要国家,体验中国-东盟各国都市移动课堂,对话相关国家 级领导翘楚,与不同人文、管理、知识背景的同学一道,探讨跨区域、跨文化的商业环境和运作模式,寻找个人或企业东盟发展新机遇,实现高品质的商务合作,收获丰富的文化给养、人脉资源以及人生体验,助力企业与个人轻松应对日趋激烈的国际化竞争。
国家认证全球通用|尊享统招与海归双重待遇
泰国格乐大学是中泰高等教育学历学位互认协定院校,所颁发文凭可申请获得中国教育部留学服务中心国(境)外学历学位认证书,学历国际认可、全球通用、移民加分。可按国家组织人事部门的考核入档,是享受国内统招毕业生待遇、报考公务员和在企事业单位升职的重要依据,满足升学、就业及参加各类专业资格考试等需求。需开具《留学回国人员证明》者须满足中国驻泰王国大使馆教育组的境外学习时长等当期政策规定(目前是按标准学制每年境外学习时间满9个月),即可尊享高层次海归人员免税购车、购房、创业等待遇。
中泰学校联合培养硕博学历学位项目优享以下待遇:
每学年安排海外名企参观考察活动
每学年安排一次大型拓展训练,或者集体活动
学员毕业后,每年举行一次校友会活动,新老同学齐聚校园,共享资源人脉
学员学习期间家人随同,校方指导安排中文导游并设计特色旅游路线
提供国内外学术会议或东盟商界高端论 坛的的机会
根据学员企业所在省市联合各省市侨联侨办外办举办相关校友联谊活动
计划开设专业及收费标准
(根据学员申请的本硕博层次,全部以通用BBA\MBA\DBA、通用教育学硕士\博士录取,后期具体可选择培养方向以校方实际开设课程为准,即能满足独立开班人数的某培养方向,又能正常开设课程;国内企业、合作院校、教育主管部门或相关系统可根据自身需求、选择定向培养方向单独组班进修)
特别提示:
以下本硕博课程的培养方向仅在*单上体现,毕业学位证书上仅体现学位和专业名称(解释权归校方所有)。
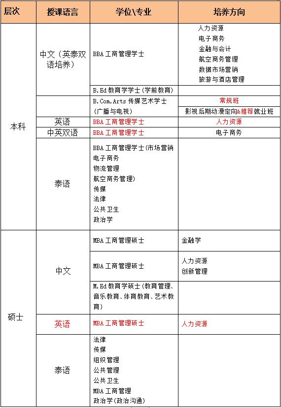
本科
中英泰多语培养的本科专业/培养方向(中文授课,语言课程):
1、BBA工商管理学士:人力资源、数据市场营销、电子商务、航空商务管理、金融与会计、旅游与酒店管理等培养方向 120学分
2、B.Ed教育学学士:学前教育专业 130学分
3、B.******ts传媒艺术学士:广播与电视专业 120学分
4、B.******ts传媒艺术学士:广播与电视专业影视后期动漫方向定向就业班 120学分
全泰语授课的BBA工商管理学士本科热门专业:
市场营销、电子商务、物流管理、航空商务管理等;
其他本科专业:传媒、法律、公共卫生、
全英文授课本科专业:
工商管理学士人力资源方向 120学分
高中起点4.5年本硕连读(3+1.5)
学生快可三年完成本科专业全部课程,达到大学毕业要求者直接注册硕士学籍并修读硕士学分课程,无需等到取得本科学士学位证书即可申读硕士。硕士学习期间每年在泰学习时长达9个月以上,可直接申请中国驻泰王国大使馆教育组需开具的《留学回国人员证明》,并可尊享高层次海归人员免税购车、购房、创业等待遇。
硕士
中文授课的专业/培养方向:
1、MBA工商管理硕士:创新管理、人力资源等培养方向 36学分
2、MBA工商管理硕士:金融学专业 36学分
3、M.Ed教育学硕士:教育管理、音乐教育、体育教育、艺术教育等专业 36学分
全英文授课的专业:
工商管理学士人力资源方向 36学分
全泰语授课的培养专业:
MBA工商管理、组织管理、公共管理、公共卫生、传媒、法律、政治学(政治沟通)
博士
中文授课的专业/培养方向:
DBA工商管理博士:金融、市场运营、体育休闲商业等培养方向 54学分
Ph.D哲学博士:法律与管理专业 54学分
Ph.D哲学博士:教育管理专业 48学分
Ed.D教育学博士:音乐教育、体育教育、艺术教育等专业 48学分
全泰语授课的专业:
公共管理、公共卫生(健康)、传媒、法律与管理、政治学(政治沟通)

杂费含国内签证费、注册费、教材资料讲义费、国际学生管理费、大学公共资源使用费、指导费(本科毕业设计指导/硕士博士的论文指导)、国内外各项认证费。学杂费学校每年会有微调,以入学当期收费标准为参考。
注 学籍注册后,学生因任何原因自行退出学习,或因违纪而被开除,不予*。
自理费用 入境泰国后全部签证费、境外保险费、学习期间生活费、住宿费、交通费、本班组织的相关考察活动可能涉及的额外费用自理。

本科四年全程学杂费共计:泰语授课5.98万元,英语授课9.98万元,中文授课泰英双语培养15*98万元(BBA航空商务管理方向及B.******ts影视后期动漫定向就业班18.8万元),中英双语授课10*98万元。
硕士两年全程学杂费共计:泰语授课4.98万元,英语授课7.98万元,中文授课全日制9.98万元,中文授课中泰联合培养:M.Ed\中泰教师进修MBA共计11*98万元,MBA暨EMBA高端课程15.8万元。

授课校区
查看全部校区-
高新校区
三庆联合财富广场




